弊社では、お客様からのお困りごとをヒアリングさせていただき、基板設計から 開発・納品までワンストップでの対応をさせていただきます。
ヤマザキ新春スポーツスペシャル ニューイヤー駅伝2023の音声中継に音声コーデックRA-5010が使用されました
2023年1⽉1⽇(⽇)朝8:30からJRN(TBS)系列にて放送された、ヤマザキ新春スポーツスペシャル ニューイヤー駅伝2023の⾳声中継に、⾳声コーデックRA-5010が使⽤されました。
会場となる群⾺県庁の会議室にTBSラジオ様中継ブースを開設し、⾳声コーデックRA-5010とフレッツ光回線のデータコネクトサービスを⽤いて、⾚坂のスタジオと中継を繋ぎました。
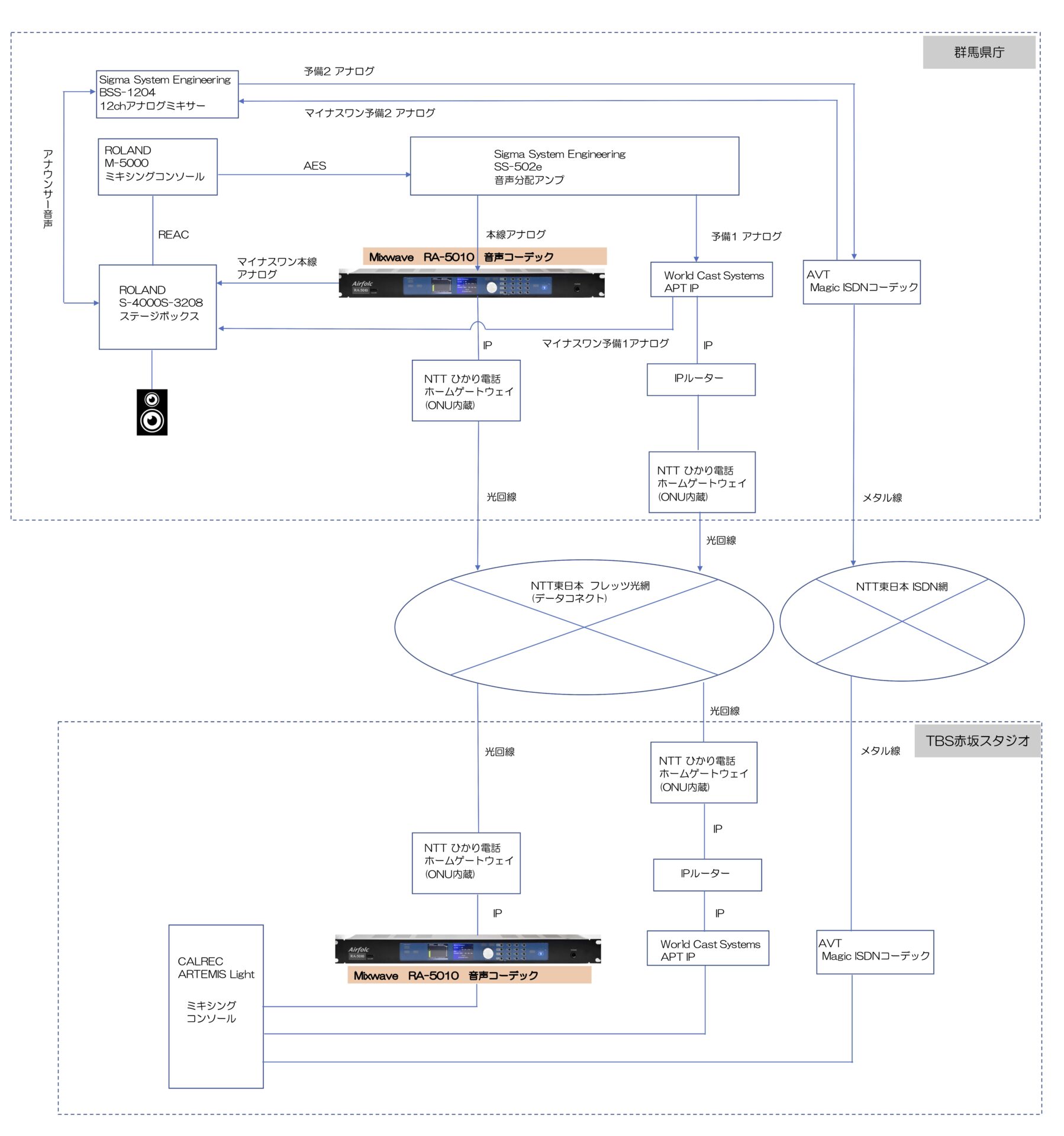
RA-5010音声コーデックを用いた音声中継の設備の概略図は、以下の図の通りです。
図1: 音声中継設備概略図 (クリックして拡大)
RA-5010の⻑時間安定稼働、独⾃の遅延・ジッタ制御により、運⽤に関しても問題なく安定稼働していました。実況アナウンサーがQワードを発声し、⾚坂のスタジオからCMや⾳声素材を流してもテンポも遅れることなく、スムーズに中継が出来たとのお客様からのお声をいただきました。

図2:中段が音声コーデック RA-5010、下段は⾳声分配⽤SS-502e、上段はAPT IP CODEC
製品ページへのリンク:
取材協⼒:
構成概略図3-1798x1920.jpg)